


"四笔钱配置专栏:
虽然准确预测市场走势非常难,但也并非完全无迹可寻。债券市场走势通常与“五碗面”存在一定的客观规律。
这五碗面分别是基本面、政策面、资金面、供求面与情绪面。它们互相关联,共同作用于债券市场,影响债券的价格、收益率以及投资者的行为。
其中经济基本面和政策面偏中长期、间接的影响债市,通常反应相较慢一些,但影响持续时间较长;供求面是中期影响因素;资金面和情绪面是偏短期、直接的影响债市,通常较快反应,但影响持续时间较短。

(1)基本面
基本面是指宏观经济基本面,用于分析整个国家经济运行和发展的基本情况。基本面是债券市场的核心影响因素,其影响着政策方向、债券市场的供给和需求,很大程度上决定着债券市场的长期发展趋势。
● 当经济基本面上行时,企业快速发展,融资需求增加,根据供求关系,可能导致作为资金价格的利率上升。此外随着经济过热,央行也会紧缩货币政策,提高利率。债券价格因利率上行而下跌,债券收益率上升,利空债市。
● 当经济基本面下行时,企业收缩成本,融资需求减少,市场预期利率下行,债券价格因利率下行而上涨,债券收益率下降,利好债市。此时更适合买入债券。
宏观经济基本面的衡量指标众多,实践中最为常用的是GDP、PMI反映经济增长状况;CPI、PPI反映通货膨胀水平。经济基本面指标一定程度上和债市表现呈负相关关系。

GDP(国内生产总值)
GDP是用来衡量国民经济发展情况的重要指标,GDP同比增速可以反映企业、个人生产活动的回报率情况。GDP增速越快,表明经济发展越快。
通常所有企业整体的投资回报水平和国家的GDP同比增速相接近,因此当企业在借钱时能够承受的利息通常也不会高出GDP增速水平,那么债券市场利率自然也很难超过这个水平。
● 当经济处于复苏或上升通道时,市场利率往往会随之升高,不利于债市表现;
● 当经济面临下行压力或GDP同比增速下降时,市场利率水平也会面临下行压力,则有利于债市走强。
从历史数据来看,当GDP增速上升时,债市表现往往较弱;当GDP增速下行时,债市表现往往较好。

PMI(采购经理人指数)
PMI是宏观经济的先行指标,是判断经济扩张或收缩的晴雨表,以50%为荣枯线分水岭,PMI>50%时,意味着经济处于扩张期;PMI<50%时,意味着经济处于收缩期。
● 当PMI处于50%上方或好于预期时,说明经济处在复苏或上升通道,利率水平通常也会升高,从而不利于债市;
● 当PMI持续处于50%下方或低于预期,说明经济面临下行压力,利率水平也会相应下行,从而利好债市;
从历史数据来看,当PMI高于临界值或趋势改善时,债市表现往往较弱;当PMI低于临界值或趋势向下时,债市表现往往较好。

CPI(居民消费价格指数)和PPI(生产者物价指数)
CPI反映一定时期内城乡居民所购买的生活消费品和服务项目价格变动趋势和程度的相对数,是用来衡量通胀水平的重要指标之一。当CPI走高时,反映当前的通胀水平处于高位,央行会通过加息等手段来抑制通胀,货币政策趋于收紧,对债市利空。
PPI主要用来衡量企业购买的一篮子物品和劳务的总费用。PPI作为生产环节的价格水平指标,会通过产业链最终传导到消费端,从而影响CPI水平。两者对债市的影响也是相似的。
从历史数据来看,通常在CPI/PPI快速上行时间区间内,债市表现较弱;而在CPI/PPI下行区间内,债市表现较好。

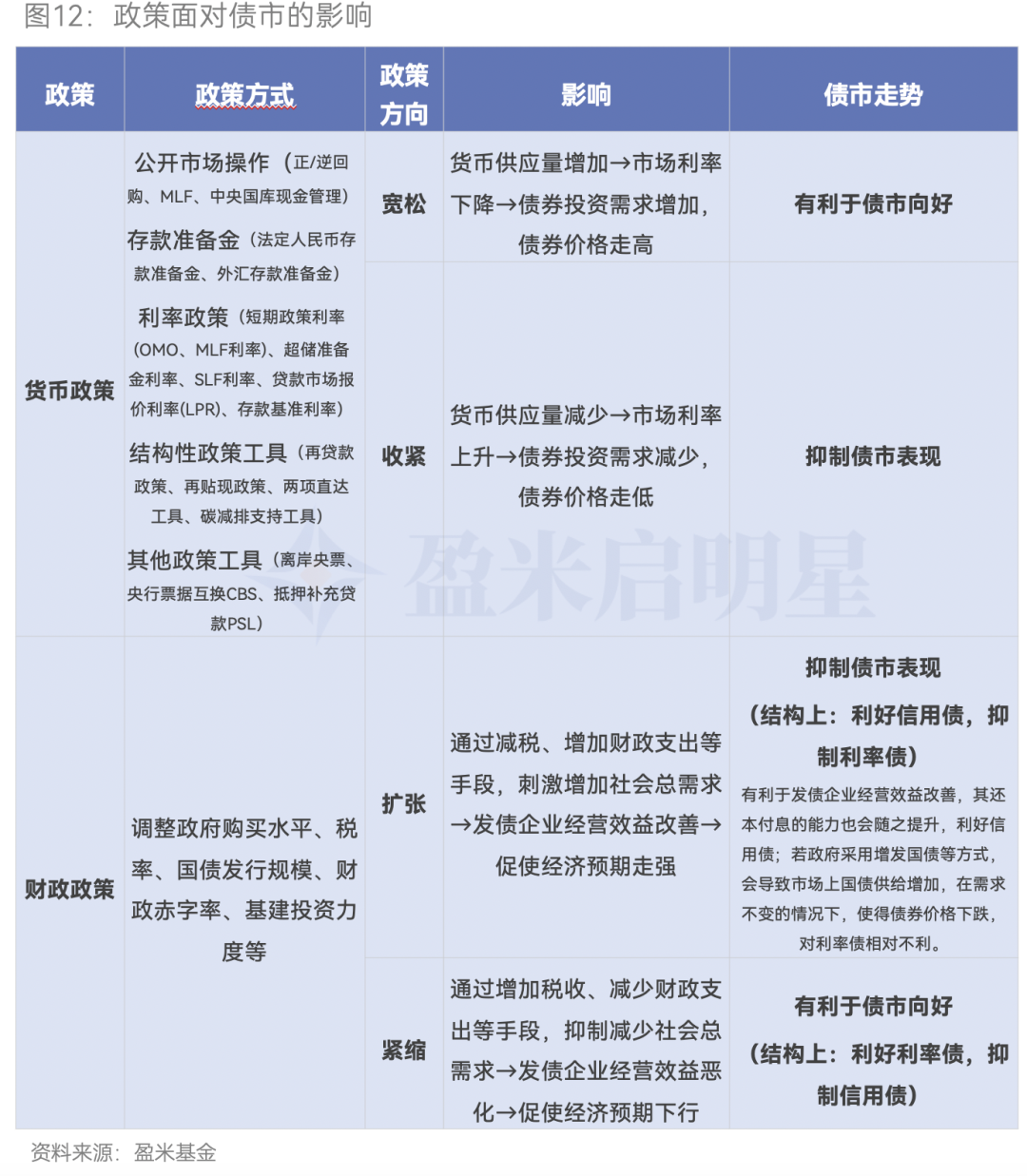
(2)政策面
政策面是对债券市场的中长期影响因素之一,与债市关联较为紧密的是货币政策和财政政策。
前者主要作用于资金面,通过影响货币市场利率和贷款定价,共同作用影响债券市场利率;后者则通过作用于经济基本面,影响经济运行,进而影响债市。
此外,一些产业政策也可能会对债市产生比较明显的阶段性影响,比如地产政策等。在多数情况下,货币政策宽松对债市形成利好,而财政政策积极则对债市相对利空。
不同的经济周期下,国家会根据不同的目标(例如稳增长、抗通胀等)对政策进行调整,各类政策交织协同发挥作用,力度强弱不同且会适时切换(如“紧信用+宽货币+宽财政”、“宽信用+宽货币+宽财政”等)。
政策面对债市影响多样复杂,在不同行情下,需要结合实际情况分析。

(3)资金面
资金面是指市场上资金的流动性,债券市场对资金面的变化较为敏感,但其影响通常持续时间较短,属于中短期影响。
央行是市场流动性的源头,可以通过MLF、LPR等货币政策工具,释放更多资金至市场体系,增加市场流动性;也可以通过逆回购操作等,影响市场资金成本;此外资金面也和节假日取现需求、月末和季末的季节性因素等密切相关。
从历史上看,资金面环境的变化同债市牛熊切换有着较高的相关性:
● 当资金面宽松时,市场流动性充足,意味着借款成本降低,利率也随之下降,利好债市;
● 当资金面收紧时,市场流动性趋紧,利率上升,利空债市。

普通投资者可以通过货币政策大致判断未来资金面的松紧程度,此外还可以通过DR007等货币市场利率指标进行观察。
货币市场利率直接反映了金融机构拆借资金的成本,是当前金融体系资金供需状况的重要指标。它们对短期债券的收益率具有直接影响。
资金价格高的时候,说明市场上钱比较紧张,资金面偏紧;反之,则说明资金面较为宽松。

(4)供求面
供求关系是影响债券市场阶段性行情的重要因素,当新发行债券量增加,导致市场供过于求,可能会导致债券价格下降,不利于债市表现,反之同理。
影响供求关系的因素包括债券的发行、流通环境以及信用评级等。其中,债券供给端的变化相对较慢,因此短期可以着重关注债券的需求端。
例如当债市流动性好,股票市场同期表现低迷时,出于避险需求,投资者就可能增加对于债券投资的需求,有助于推升债券价格走高。

(5)情绪面
情绪面指的是市场的情绪和预期,并非一个可以量化的指标,情绪面的变化和上述四个因素的变化息息相关。
当市场没有增量信息的情况下,情绪面往往是短期债市波动被放大的最主要的原因之一,例如当出现违约潮或赎回潮等事件时,往往会引发市场恐慌和过度反应。
但历史经验也反复证明,情绪面对于债市的影响持续时间较短,难以改变长期趋势。
► 债券市场情绪:在债券市场内部,乐观的市场情绪会促使债市持续走牛,恐慌的市场情绪则会加剧债市的调整(例如债券“暴雷违约”、理财产品集中赎回和资产的踩踏式抛售等事件)。
► 股债市场情绪:股市和债市常常呈现此消彼长的态势。当股市向好时,市场的风险偏好也会随之增强,债券的吸引力降低;而当股市走弱时,市场避险情绪也会随之发酵,对债市形成利好。
以上便是专业投资者判断债市走势的五个主要考虑因素,作为普通投资者我们可以适当了解,如果觉得判断有困难也可以参考我们栏目给出的观点。

市场观点
A股:
最近一周股票市场出现明显的维稳行情,核心大盘指数继续反弹,其他宽基指数涨跌不一。沪深300指数+1.92%,中证500指数-0.96%,创业板指数+2.49%,科创50指数+4.33%。(数据来源:choice,2024.7.15-2024.7.19)
过去一周恰逢重要会议期间,A股市场大盘宽基指数收到特殊基金大量买入相关指数ETF的影响,走势相对坚挺,强于A股平均指数。创业板指数和科创50指数,受到占比权重较大的电子等行业的带动,表现强于大盘指数。
目前沪深300指数温度21.32℃,意味着中长期来看,目前股票资产性价比依然相对较高(数据来源:且慢。2024.7.19)。
国内债券:
国内债券市场,在央行干预的情况,依然受到市场资金的强烈关注,市场自发的配置需求强烈。
10年期国债收益率本周下行1.6BP,10年期国债到期收益率2.255%。(数据来源:choice,2024.7.15-2024.7.19)
考虑当前债券的长期性价比,建议以中配为主。
美股:
美股市场过去一周涨跌不一,标普500指数,纳斯达克指数明显调整,道琼斯指数收出长上影线。
道琼斯工业指数+0.72%,纳斯达克指数-3.65%,标普500指数-1.97%, (数据来源:choice,2024.7.15-2024.7.19)。
本周美股指数受到各种选举意外事件的影响,出现明显的选举交易变化。各大指数在连续上行后,出现了明显的波动率上行,主要指数进入了调整周期。
美债:
美国10年期国债到期收益率截止周五录得4.241%,全周美国10年期国债收益率上行5BP(数据来源:choice,2014.7.15-2024.7.19)。
本周美国国债受到最近选举形势的影响,收益率有所波动,从全球对比来看,美债利率依旧具备较高的配置价值。
港股:
港股市场最近一周也出现了调整行情,恒生指数-4.79%,恒生中国企业指数-5.63%,恒生科技指数6.49%(数据来源:choice,2024.7.15-2024.7.19)。
港股市场呈现出比A股市场更大的波动性,反弹和调整幅度相对于A股市场都较大。除了受到同样的基本面影响,相比A股,港股受到海外资金的影响更加明显。
黄金:
黄金价格出现冲高回落,黄金收到美元减息周期的支撑,仍处在长期上行通道。
伦敦金价格微幅震荡-0.74%,截止周上周五收盘2402.8美元/盎司(数据来源:choice,2024.7.19)。
后期随着全球范围内各种风险事件逐步暴露,黄金作为风险对冲资产的优势进一步显现,仍具备配置价值。
总结:
综上,从长钱配置角度,以国内股债资产为核心,当前可以考虑A股仓位维持中性偏高的配置,债券维持中性配置;卫星类方面可以考虑适当关注短久期美元债资产和黄金。

风险提示(滑动查看)
上述资产配置方案的思路意在帮您合理分配资金、分散投资风险,但不保证投资收益,按照上述思路提供的得出的整体方案中,单一投顾策略可能超过您的风险承受能力,购买时请您谨慎评估,完成投资者风险测评,清楚了解自己的风险承受能力。盈米宝、货币三佳组合风险等级为R1,适合C1及以上风险承受能力投资者,花好月圆、超级理财加组合风险等级为R2,适合C2及以上风险承受能力投资者,兴证全球进取派优选组合风险等级为R3,适合C3及以上风险承受能力投资者。本文的大类资产配置建议是其在目前特定市场情况下并基于一定的假设条件下的分析和判断,并不意味着适合今后所有的市场状况,请读者注意数据的实效性,对自己的投资行为负责。基金投资组合策略为其他客户创造的收益,并不构成业绩表现的保证。基金投资组合策略的风险特征与单只基金产品的风险特征存在差异。定期定额投资是引导投资人进行长期投资、平均投资成本的一种简单易行的投资方式。但定期定额投资并不能规避基金投资所固有的风险,不能保证投资人获得收益,也不是代替储蓄的等效理财方式。温度计估值数据仅供参考,不构成投资建议。投资者应自行阅读相关法律文件,自行作出投资选择。市场有风险,投资需谨慎。

写下你的观点...